1314苦瓜网电视剧免费看,唐先生舞蹈生赵子涵,新娘小敏的婚礼1—10
网站首页
公司简介
产品中心
固定容量輪葉泵浦
可變容量輪葉泵浦
電機泵組
油壓專用電機
液壓系統
F5型管法蘭組
泵芯
新闻资讯
公司新闻
人才招聘
联系我们
搜索
021-64979909
新闻资讯
NEWS INFORMATION
公司新闻
新闻资讯
您当前得位置:
首页
> 新闻资讯 > 公司新闻
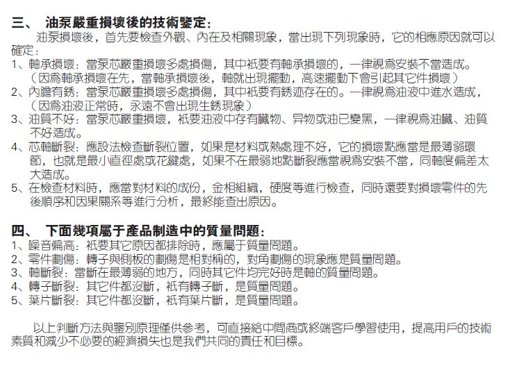
轮叶泵浦常见故障的鉴定与排除方法
时间:2023-11-02
电话
021-64979909
13761840788
取消
微信
微信在线客服
扫一扫,详细了解产品业务。
产品
首页
电话
咨询热线:
021-64979909
13761840788
微信
微信客服
主站蜘蛛池模板:
宁明县
|
邵东县
|
平定县
|
新河县
|
温宿县
|
广安市
|
枞阳县
|
孝感市
|
海原县
|
谷城县
|
自治县
|
凤城市
|
青阳县
|
应城市
|
襄汾县
|
昌吉市
|
札达县
|
平阴县
|
颍上县
|
武清区
|
香格里拉县
|
常熟市
|
西乌珠穆沁旗
|
明溪县
|
云安县
|
大理市
|
襄汾县
|
温宿县
|
会理县
|
吉木萨尔县
|
吕梁市
|
肃宁县
|
左贡县
|
牙克石市
|
新乡市
|
景洪市
|
肃北
|
怀柔区
|
苍南县
|
兴化市
|
兴和县
|